English
BAŞKENT ÜNİVERSİTESİ
Tıp Fakültesi
Hızlı Erişim
BUOBS
ÖYS
E-Posta
Bilişim Hizmetleri
Ders Katalogları
Dönemlik Açılan Dersler
Personel Arama (Rehber)
Kütüphane
Öğrenci İşleri
Toggle navigation
Hakkında
Tanıtım
Yönetim
Dekandan
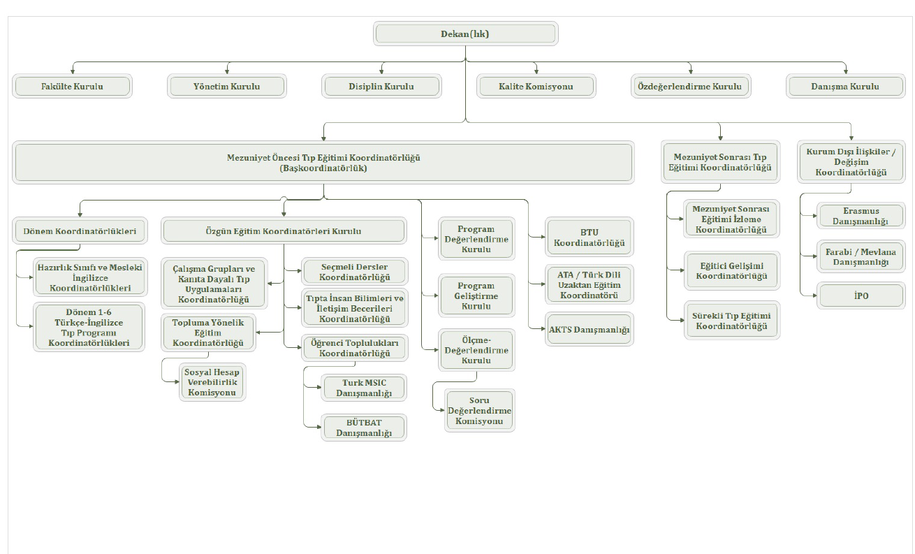
Kurullar
Faaliyet Raporları
Mevzuat
Anabilim Dalı
Eğitim
Mezuniyet Öncesi Eğitim
Ders Programları & Akademik Takvim
Çalışma Grupları Ve Kanıta Dayalı Tıp Uygulamaları Koordinatörlüğü
Sosyal Sorumluluk Projeleri (Ssp)
Klinikte Erken Gözlemler (Keg)
Mesleki Beceri Uygulama Merkezi
Çep Ve Harita
Mezuniyet Sonrası Eğitim
Tez Yazılım Kılavuzu
Araştırma Görevlileri Kılavuzu
Uzmanlık Bitirme Sınavı
Uluslararası Mezuniyet Sonrası Eğitim Ofisi
Tıp Ve Sağlık Bilimlerinde Araştırmacı Okulu
Uyumlanma Kursu Programı
Tıp Eğitimi Akreditasyonu
Türkçe Tıp Programı
İngilizce Tıp Programı
Akredite Olan Anabilim / Bilim Dalları
Mevzuat
Tıp Eğitimi Yazılımları
Çalışanlar
Araştırma Kurulları
Uygulama Linkleri
Online İşlemler
Ebys (Elektronik Belge Yönetim Sistemi)
Keyps
Aves (Akademik Veri Sistemi)
Yoksis
Atama Ve Yükseltme
Eğitici Eğitimi Kursları
Faydalı Linkler
İstatistik Danışmanlık Ve Araştırma Merkezi
Akademik Ve İdari Per. Bilimsel Faaliyetlere Katılım Yönergesi
Projeler
Yayınlar
Adaylar
Kalite
Kalite Komisyonu
Paydaşlarımız
İç Paydaşlarımız
Dış Paydaşlarımız
Görev Tanımları
Değerlendirme Raporu
Genişletilmiş Anabilim Sunumu
Kalite Performans Raporları
Düzeltici Ve Önleyici Faaliyet
Memnuniyet Araştırmaları
Toplumsal Katkı Kapsamında Yapılan Faaliyetler
Anabilim Dalları
Çalışma Grupları
Sosyal Sorumluluk Projeleri
Sürekli Tıp Eğitimi
Stratejik Planı
Formlar
İdari Kadro
İletişim
Eğitim Kurulları ve Koordinatörlük
Detaylı Görmek için Tıklayınız